|
时间:2023-04-28 【转载】 来自:青眼 阅读
2023年,被认为是化妆品市场即将复苏的一年。近日,国货品牌润百颜、林清轩纷纷宣布革新品牌定位,海外品牌悦诗风吟、芙丽芳丝等更新了品牌logo和发展方向,把握市场复苏的风向。伴着品牌升级,功效新品也扎堆上市,展现出功效更强,更科技化的护肤趋势,如业内人士所认为的,功效Pro时代已然到来。品牌定位意味着一个企业一致性的经营方向,是企业面对市场问题的判断依据,也是品牌建设依托的主心骨,更是在消费者心中建立品牌形象的第一步。今年以来,青眼发现不少品牌焕新和升级,以适应不断变化的市场需求和功效升级方向。青眼发现“功效”和“科技”成为品牌焕新的关键词,产品的功效性和企业的科技力也是目前大部分品牌焕新宣传的重点。代表性事件是欧莱雅集团将“活性健康化妆品部”更名为“皮肤科学美容事业部”,更强调品牌的医学背书和研发实力。

国货品牌方面,就在上月,华熙生物旗下功能性护肤品牌润百颜将品牌定位升级为“玻尿酸科技修护美学”,对传统修护的定义进行了精确的延展和扩充,正式宣布品牌进入“科技修护”时代。无独有偶,林清轩也在今年3月将品牌定位从“山茶花修护专家”升级为“山茶花抗老修护专家”,正式切入抗老赛道。以药企为背景的老牌国货片仔癀,近日将品牌定位升级为“科技国妆”,以中式成分为内核,致力于引领中式成分功能护肤新浪潮。此外,片仔癀旗下“皇后”品牌则抓住另一个市场趋势——高端美妆,聚焦中高端轻奢护肤市场。当然,品牌焕新也不仅仅局限于老牌国货之中,如新锐护肤品牌海龟爸爸也将“功效”延伸至儿童护肤领域,宣布新品牌定位为“学龄儿童植萃功效护肤领导品牌”。值得一提的是,国内功效和科技之风也深深影响着海外品牌。事实上,近些年已经有不少海外品牌因为无法适应中国市场而黯然离场,如e.l.f.、Too Faced等,现有的海外品牌若不及时调整品牌策略,同样面临压力。近期,韩妆品牌悦诗风吟对品牌定位和产品logo进行了大调整,其品牌定位从“自然主义”升级为“功效性自然主义”,成为又一个点出“功效性”的品牌。另一个凭借着“功效”进入中国的韩国品牌AHC,也于近日宣布将品牌定位确立为“瓶装轻医美”,打出“源自院线,一瓶焕颜”的口号,从院线入手,深化其院线品牌基因,试图在功效市场走出差异化路线。随着后移情时代的到来,中国消费者更加注重健康的生活方式,对维持肌肤健康、解决肌肤问题的产品的需求将迅猛上升,护肤精细化、追求使用效果、更关注产品成分等,成为年轻一代消费者护肤的新追求。事实上,也正是这些消费者的新需求,倒逼企业朝着强功效、精细化的方向改变。当然,品牌定位是纲领性、抽象化的,还是要落到一个个具体的产品上,才能真正被市场感知和领会。所以,青眼也发现,与品牌升级相伴的是产品和研发迭代。青眼梳理了上述品牌推出的重点新品,发现在调整战略之后,市场热门功效抗老和修护仍然是品牌所关注的重点。据艾媒咨询数据,在中国关注抗衰老人群中,有80.2%的人在35岁前已经开始使用抗衰老产品,全球抗衰老市场规模从2015年的1395亿美元增长至2021年的2160亿美元。当然,大多品牌都是针对此前产品进行升级和拓宽,打造更高的功效。据了解,润百颜推出的新品“焕亮鲜肌光透次抛精华液”(修光棒),主要针对光损氧化、光损糖化、光损晒伤、光损老化的四大通路进行革新,并通过专利玻载技术和包裹5大成分,协同作用。

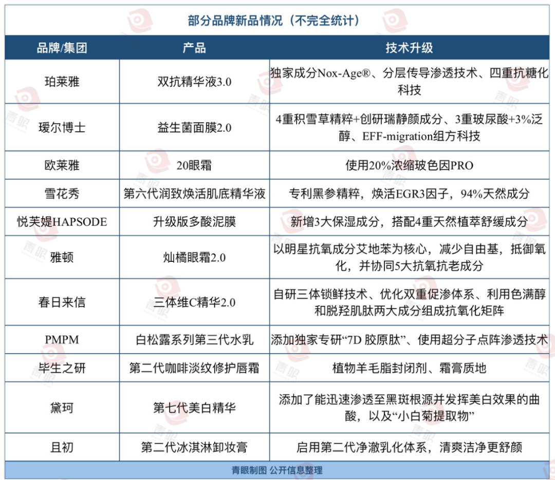
在3月份,芙丽芳丝品牌的战略发布会上,品牌正式发布新Logo并提出“年轻专研 精简护肤”新理念。花王中国化妆品事业部副总经理須加基昭透露,芙丽芳丝将在2023年10月发布一款象征着品牌升级的新产品“芙丽芳丝臻调双攻精华水”。同样的,林清轩在原来的基础上进行了长达两年多的研发,对山茶花提取物中核心活性成分“清轩萃”进行进一步升级,推出山茶花修护精华油4.0,宣称能实现双倍去细纹效果,才正式宣布品牌定位升级。当下,产品功效和专注研发最能抓住消费者的心智,这也成为品牌翻红或进一步发展的“确定式”。正所谓“无功效,不护肤”,2022年也被业内称之为“功效元年”,随着成分党、配方党的崛起,消费者变得越来越专业,成分配比的科学、产品的功效性成为消费者的选购重点,也正因为此,更多的品牌开始在产品功效上下功夫,这也是为什么品牌选择将焕新的重点放在功效升级上,而产品的科技力无疑是产品功效的最佳后盾。事实上,现如今功效化妆品的赛道上已经能者众多,越来越多的细分赛道也开始被抢占,不仅仅是上文提到的品牌,今年以来已有多个品牌对大单品进行升级,行业进入到功效Pro时代。青眼统计了今年以来部分品牌推出的升级新品,发现几乎所有的新品都提到使用了升级版的专研成分,或功效性和适肤性更强的原料,在原有产品功效的基础上进一步推出更适合市场需求的产品。从成分来看,新品以植物成分和生物成分居多,同时伴以升级或创新的促渗透技术,以达到强化产品功效的效果。在实际功效方面,虽然大多都是依托产品原功效进行提升,但总体而言仍聚焦保湿、抗氧化、美白等功效。

如珀莱雅最近针对其王牌大单品双抗精华推出了3.0升级版本,宣称使用独家成分Nox-Age®,并将麦角硫因升级为高纯度的麦角硫因Max,成分更纯净,效果也更温和。而欧莱雅继续在玻色因上下功夫,在眼霜中使用20%的浓缩玻色因pro,以更高浓度的成分,达到更高效的抗老效果。整体来看,瑷尔博士益生菌面膜、雅顿灿橘眼霜、春日来信维C精华、毕生之研咖啡唇霜、黛珂美白精华等都是其品牌的王牌或主打产品。这些主打大单品的迭代其实和品牌焕新一样,是在告诉市场,品牌仍在不断增强企业实力,进行技术创新研发。诺斯贝尔化妆品股份有限公司副总裁(市场策划)麦耀雅曾对青眼表示,随着成分党的崛起,消费者对护肤品的选择重点整体向“功效”转移,经过一年的“功效教育”,市场对护肤品的选择重点愈发专业,成分配比的科学性成为诉求的新关键。也正是基于这些用户需求,企业才纷纷推出更科学、更专业的功效产品。事实上,今年以来还有更多针对特殊肤质、细分使用场景的全新产品诞生,让功效护肤市场变得更加热闹。对于消费者而言,这种内卷无疑为他们提供了更丰富的产品线、更好的使用体验;而对于企业而言,一场关于功效的新比拼已然开始。
|
|